上海位列亚洲电竞制度第一,全球综合排名第二!上海交大公布全球电竞之都排名

发布时间:2021-12-23 17:34:36 作者:电竞世界 来源:选自"电竞世界"

上海位列亚洲电竞制度第一,全球综合排名第二!上海交大公布全球电竞之都排名


图片


图片

如果说足球世界杯、NBA是现实世界中最令人为之狂热的体育赛事,那电竞,已然成为网络世界的体育领域中最令人热血沸腾的运动项目。而上海凭借完善的基础设施、备受关注的赛事、不断规范完善的市场环境,在亚洲电竞之都综合排名中名列首位,在全球电竞之都排名中位列第2位,综合得分为94.9分,仅次于洛杉矶。


上海交通大学徐剑团队今天上午发布了《全球电竞之都评价报告》,上海在基础设施指标中,以高分位列第一,其后是柏林、洛杉矶,在赛事方面也是名列第一。这些统计数据充分展现了上海在电竞产业发展中的活跃度和影响力。


图片


有数据显示,截止2021年,上海电竞公司、俱乐部、明星团队数量约占全国80%,全国每年500多项具有一定影响力的电竞赛事中,超过40%在上海举办,2021年,上海电竞产业规模预计将超200亿元,连年保持增长。


图片


总排行榜综合了产业生态、基础设施、赛事、俱乐部与社会影响力的分数进行排名。本次评价发现,洛杉矶和上海已处于全球城市电竞发展的第一梯队。


其中,洛杉矶在15个城市中位列第一位,洛杉矶拥有诸多全球知名电竞场馆和庞大的电竞俱乐部群,在丰富媒体资源的支持下,是目前全球电竞发展最好的城市之一。我国上海紧随其后,综合得分为94.9分,排名第二。作为中国城市电竞发展的排头兵,上海2020年成功举办S10全球总决赛,拥有多元且优质的电竞企业,形成了完善的产业集群。


法国巴黎、北京和德国柏林分列第3、第4、第5位。根据各城市评价分数,报告将15个城市划分为三个梯队,洛杉矶、上海位于第一梯队;巴黎、北京、柏林、亚特兰大、首尔、西雅图、杭州、成都、斯德哥尔摩位于第二梯队、海口、武汉、卡托维茨、西安位于第三梯队。


基础设施和赛事方面,上海都排名第一


报告现实,在基础设施指标中,上海各项二级指标都名列前茅,以高分排在第一位,其后是柏林、洛杉矶。


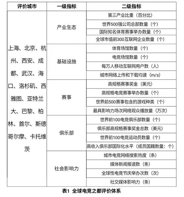
作为电竞产业发展的基础是构建评估指标中不可或缺的一部分。基础设施包括体育场馆数量、电竞场馆数量、每万人移动互联网用户数和城市网络上传和下载均速。


在基础设施指标中,上海各项二级指标都排在了前列,因此以高分排在第一位。柏林排名第二,洛杉矶在场馆数量方面名列前茅,但在每万人移动互联网用户数方面稍显不足,排名第三。紧随其后的是首尔、杭州、成都和亚特兰大。斯德哥尔摩和巴黎相差不大,排名分别为第八位和第九位。北京以75.0分排在第十位,其次是武汉、卡托维茨、西雅图和西安。海口的各项基础设施都有待提升,在基础设施指标位列第十五位。


对电竞赛事的评估是全球电竞之都评价指标的关键一环。具体包括高规格赛事奖金、高规格电竞赛事举办数量、世界前500赛事包含的游戏种类及最具影响力场次网络观众播放量。上海凭借赛事奖金之丰厚,高规格电竞赛事举办数量和游戏种类之多排在第一位。


有国际大都市之称的上海凭借自身优势举办过多场顶级电竞赛事。2019年,在上海举办的规模电竞赛事超过了1500场。以英雄联盟全球总决赛S10为例,在2020疫情期间国际电竞比赛纷纷停办。上海不仅凭借自身强大疫情防控力顺利开办比赛,更是首次运用XR技术进行直播。赛事开办期间,同时开启“城市峡谷生活月”,这是历史上首次以城市为单位举办的主题电竞活动。


2020年,上海是全球疫情期间首个启动线上赛事的城市,英雄联盟、王者荣耀等电竞品牌选择在上海开启线上赛。


据不完全统计,2020年具有影响力的电子竞技赛事在上海举办共计13场。2020年上海电竞产业市场规模超过200亿元。其中,电子竞技游戏是上海电竞的优势细分行业,近年来市场规模不断扩大,2020年超过190亿元,占全球比重的15%。有关数据显示,上海电竞直播收入、赛事收入和俱乐部收入初步估算分别为16.4亿元、10.7亿元、6.7亿元。


其次是西雅图、洛杉矶与柏林。北京排在第五位,第六到第十一位分别是亚特兰大、成都、巴黎、首尔、卡托维茨和武汉。海口举办过的电竞赛事较少且影响力不足,排在第十二位。之后是西安与斯德哥尔摩。


而北京在产业生态的指标稳居第一,其次是巴黎、柏林、上海。


据介绍,产业生态包括服务业占比,世界500强公司总部数量,国际知名体育赛事举办数量和全球市值前300互联网企业数量四项指标。上海虽然举办电竞赛事较多但其国际体育赛事举办数量较少,因此排名第四。洛杉矶尽管服务业占比良好,但缺乏前300的互联网企业,近五年国际体育赛事举办数量较少,因此综合得分排在了第六位。接下来分别是海口、亚特兰大、杭州。首尔拥有11家世界500强公司,但在其他方面有所欠缺,排在第十位。武汉、卡托维茨、西安与成都分列十二到十五位。


社会影响力和产业生态影响发展


如何发挥城市优势资源,补足城市电竞发展短板,是每个致力于打造电竞之都的城市必须思考的问题。


调查显示,上海的电竞行业正进入繁荣发展阶段,2020年底,外滩国际电竞文化中心投入使用,自落成以来,场馆已经成功举办了“和平精英校园菁英赛“、“暴雪网易黄金总决赛”等头部电竞赛事。被网友称为“宇宙电竞中心”的静安区珠江创意中心拥有多家电竞公司如EDG、L-NG、BLG、香蕉电竞、超竞集团。


同时,上海在电竞行业规范管理方面走在前面。上海也是全国率先推出电竞行业相关标准和管理办法的城市。早在2018年11月,就出台了全国首部带有政府官方性质为电竞运动员量身定制的一套管理系统——《上海市电子竞技运动员注册管理办法(试行)》。


2019年8月,上海再次出台《电竞场馆建设规范》、《电竞场馆运营服务规范》,对电竞场馆建设和运营服务提出相应的要求。


两个月前,EDG战队获2021英雄联盟全球总冠军的消息在全国电竞爱好者中掀起热潮,代表EDG战队在总决赛中出战的三位选手都是上海市电子竞技运动协会注册电竞运动员。从2014年正式扎根上海,从建立之初在居民楼训练室中训练,到入驻国内首个专业电竞产业园区,EDG电子竞技俱乐部的发展背后是上海电竞产业的飞速发展。


但是,从城市电竞发展障碍度来看,制约上海电竞发展的最大短板是社会影响力,其次是产业生态。虽然上海举办过众多赛事,且很多俱乐部在上海拥有主场,但在电竞的城市传播与社会影响力方面存在明显短板,这也成为制约上海电竞发展的最主要因素。


另一个制约原因是产业生态。仅以洛杉矶为例,作为美国数字娱乐行业最发达的城市,洛杉矶拥有强大的技术、大量人才和专业的数字媒体公司,这为洛杉矶快速布局电竞行业提供了良好的条件。在美国诸多商业招聘网站上,洛杉矶地区的电子竞技工作数量众多,从电子竞技制作人、协调员和沟通团队,到电子竞技媒体和课程讲师,洛杉矶表现出了巨大的电竞人才需求,为专业人才提供了充足的发展机会。

选自“电竞世界”

视频小程序,轻点两下取消赞在看,轻点两下取消

用户评论